
A vásárlói megtartás megértése: definíció, jelentőség és stratégiák
Sajátítsa el az ügyfélmegtartást 13 bevált stratégia, kulcsfontosságú mutatók és valós példák segítségével. Növelje a hűséget, a profitot és a márka jó hírnevét...


Ismerje meg, hogyan hozhat létre hatékony ügyfélszolgálati folyamatokat 5 lépésben: célok meghatározása, szerepkörök kialakítása, az ügyfélút feltérképezése, eszközök kiválasztása és visszajelzési hurkok megvalósítása. Ezek a lépések javítják a képzést, a termelékenységet, az automatizálást és az alkalmazottak elégedettségét.
Az ügyfélszolgálat magas szintjének fenntartásának kulcsa egy részletes ügyfélszolgálati folyamat, amelyet csapata követhet. Más iparágakban, például a repülészetben vagy az orvoslásban, a szakembereknek vannak szabályai és eljárásai, amelyeket követniük kell, mielőtt repülőgépet repülhetnének vagy orvosi beavatkozást végezhetnek. Ugyanez a keretrendszer vonatkozik a nagy teljesítményű ügyfélszolgálati csapat kezelésére is.
Ebben a cikkben megtudhatja, mik az ügyfélszolgálati folyamatok, azok előnyei és miért elengedhetetlenek a kiváló ügyfélszolgálat nyújtásához. Bemutatunk 5 végrehajtható lépést a működő folyamatok létrehozásához, valamint azt, hogyan kerülhetők el a gyakori hibák, és valós SOP és folyamatábra példákat elemzünk meg, hogy inspiráljuk Önt.
Egyszerűen fogalmazva, az ügyfélszolgálati folyamatok megbízható döntéshozatali útmutatót adnak csapatának. Gondoljon rájuk úgy, mint sablonokra, amelyek felvázolja a jegyek kezelésében részt vevő tevékenységeket a megkérdezéstől a megoldásig, miközben meghatározza, hogy mit jelent a minőségi ügyfélélmény az Ön számára.
Képzelje el, hogy kétszer ugyanazzal a problémával szembesül. Az első alkalommal gyors választ kap, és azonnal egy senior képviselőhöz vagy akár kedvezményt kínálnak. A második alkalommal ügynökről ügynökre kerül, semmi segítség nem látszik, és csak azt tudja gondolni, miért volt olyan különbözőnek és könnyűnek az első alkalom. Ez az, hogy néz ki, ha egy vállalatnak nincsenek folyamatai, és minden ügynök önkényes döntéseket hoz.
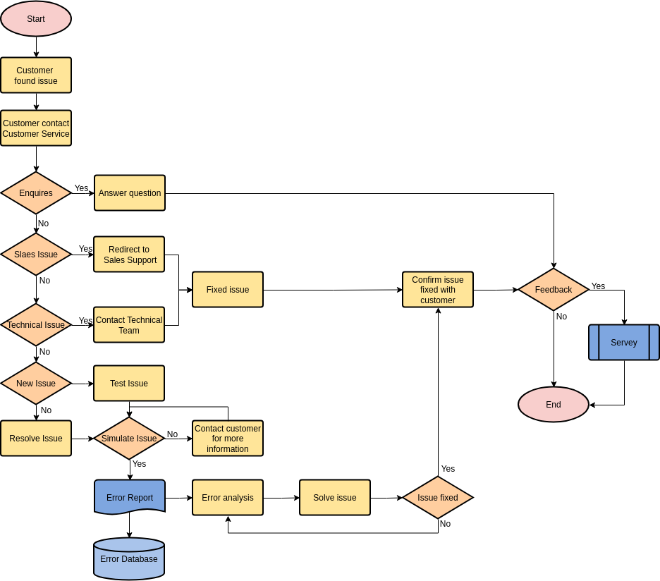
A folyamatok nem szükségszerűen szigorúan követett forgatókönyvek. Rugalmasnak és adaptálhatónak kell lenniük, miközben megtartják az ügyfélellátás ugyanolyan szintjét, ahogy vállalkozása növekszik. Ezért a folyamatábrák és az SOP-ok a folyamatok képviseletének legnépszerűbb választásai.
Az alábbiakban egy alapvető ügyfélszolgálati folyamatábra látható, amely az első kapcsolattól a jegy megoldásáig terjedő utat részletezi:

A folyamatábrák egyszerűsítik a döntéshozatalt, összetett folyamatokat könnyen érthető, végrehajtható lépésekbe sűrítve. Például egy eszkalációs folyamatábra segítségével minden ügynök tudja, kinek, hogyan és mikor kell átadni egy jegyet. Az SOP-ok részletes strukturált dokumentumok, amelyek a folyamatokat részletezik. A folyamatábrákra úgy gondolhat, mint a robusztusabb és részletesebb SOP-ok vizuális összefoglalójára.
Csak Ön és csapata ismerik a pontos folyamatokat, de mindenki tudja, ha nincsenek. Az ügyfélszolgálati csapat által nyújtott élmény az igazság pillanata. Csapata emberekből áll, akiknek egyszerűen lesznek jó és rossz napjaik, és ezek a szabályok biztosítják, hogy gyorsan és következetesen tudjanak döntéseket hozni még rossz napokon is.
A szabványosított ügyfélszolgálati folyamat elvárásokat állít fel és megmutatja, hogy elkötelezett az ügyfélközpontú kultúra kialakítása iránt. Végül is a folyamatok arról szólnak, hogy következetesen pozitív ügyfélélményt nyújtsanak és visszatérjenek többért. Mivel az ügyfelek 3 az 5-ből rossz tapasztalatok miatt hagynak el márkákat, a hatékony folyamatok az ügyféllojalitás növelésének döntő részét képezik.
Ezek az ügyfélszolgálati folyamatok beállításának főbb előnyei:
Függetlenül attól, hogy meglévő folyamatokat finomít, leírja őket írásban, vagy nulláról épít, ezek az öt lépés biztosan szilárd alapot adnak bármely ügyfélszolgálati csapatnak. Ezek a lépések lehetővé teszik, hogy megértse jelenlegi helyzetét, vázlatot készítsen a felülvizsgálatokról, és biztosítsa a folyamatos fejlesztést. Ezeket a lépéseket a saját tapasztalatunk alapján választottuk ki a hatékony ügyfélszolgálati folyamatok kidolgozásában, valamint ügyfeleink tapasztalata alapján.

Minden az ügyfélközpontúsággal kezdődik. Mindenhol hallani, de azért van, mert tényleg működik. Ha az ügyfelekre összpontosít, az összes többi cél a helyére kerül. Ha mindent az ügyfélszükségletekre és elvárásokra alapoz, az útmutatást ad a kulcsfontosságú KPI-k és a legjobb folyamatok meghatározásához azok eléréséhez, végül pedig a kiváló ügyfélszolgálathoz.
De először nem lehet megváltoztatni, amit nem értesz. Szedj szét jelenlegi folyamataidat. Még ha nem dokumentáltak és szóban megállapodtak, az ügyfélszolgálata már nem írt szabályok és munkafolyamatok szerint működik. Lehet, hogy azonnal jól működnek, de megéri leírni őket, hogy konzisztens élményt hozzanak létre és lerövidítsék a bevezetési időket.
Jelenlegi folyamatainak diagnosztizálásához tegyük fel ezeket a kérdéseket:
Miután látta a hiányosságokat, gondolja át, milyen élményt szeretne, ha az ügyfelei lennének. A következő lépésben részletesebben megvizsgáljuk az ügyfélút feltérképezését, de néha az ügyfeleitől való kérdezés a legjobb dolog, amit tehet. Ne felejtse el az alkalmazottak visszajelzéseit sem. Nézőpontjuk feltárhat problémákat az ügyfélszolgálati belső folyamataiban, de segíthetnek az ügyfelek megértésében is.
Függetlenül az ügyfélszolgálati csapat méretétől, valószínűleg vannak hozzárendelt szerepkörei és megállapított folyamatai, még akkor is, ha nem írásban. Ezeknek a folyamatoknak a finomítása nem csak a szerepkörök hozzárendelésére lesz szükséges, hanem segít abban is, hogy ezt hatékonyan tegyük.
Valakinek fel kell vázolnia a folyamatokat, biztosítania kell a képzést, és nyomon kell követnie és mérnie kell az előrehaladást. Sőt, egyes folyamatok, például az eszkaláció, világosan meghatározzák a senior és junior személyzet szerepeit, segítve az osztályok jobb strukturálásában. Végül is jó gyakorlat, hogy a felelős személy nevét is feltüntessük, akihez kérdéseket lehet intézni.
Ha segítségre van szüksége annak eldöntésében, hogy mire alapozza az ügyfélinterakció várható kimenetelét, próbáljon meg ügyfélút-térképet készíteni. Ez az ügyfelek céljainak elérésének vizuális ábrázolása. Részletezi az összes érintkezési pontot, motivációt és ügyfélszükségletet a különböző szakaszok során, így benchmarkot ad az egyes ügyfélinterakciók modellezéséhez.
A növekvő ügyfélelvárások mellett a legjobb megoldás az, ha olyan jól ismeri ügyfeleit, hogy a problémákat még azelőtt meg tudja oldani, hogy azok tudnák, hogy van probléma. Például a gyakori, könnyű kérdések az önkiszolgáló lehetőségek hiányára vagy azok nem megfelelő hozzáférhetőségére utalhatnak, ami módosításokra késztet.
Az idő megtakarítás legjobb módja, mind az ügyfelek, mind az alkalmazottak számára, az önkiszolgáló lehetőségekbe, például tudásbázisokba való befektetés. Valójában egy felmérés azt mutatja, hogy az ügyfelek 8 az 10-ből több önkiszolgáló lehetőséget követelnek az ügyfélportálokon keresztül:

Ezek lehetővé teszik az ügynököknek, hogy az ügyfeleket önkiszolgáló cikkekre irányítsák ahelyett, hogy nagy mennyiségű időt töltsenek az ügyfelek lépésről lépésre vezetésével. Egy másik fontos önkiszolgáló eszköz a chatbotok. 24/7-ben emberi támogatást nyújtanak, gyakran az ügyfeleket gyorsabban mutatnak rá az önkiszolgáló megoldásokra, mint az emberi ügynökök.
Lehet, hogy nagyszerű ügyfélszolgálati folyamatot állít fel, de küzd annak egységesítésével az összes csatorna és érintkezési pont között. Végül is az egyik fő oka annak, hogy folyamatokat szeretne beállítani, az információs siló elkerülése és az osztályok közötti oda-vissza. Nincs sok olyan dolog, amit az ügyfelek jobban utálnak, mint az ügynökről ügynökre való átadás, nem beszélve az információ megismétlésének frusztrációjáról.
A jó omnichannel ticketing szoftver lehetővé teszi csapatainak, hogy a hurokban maradjanak és könnyedén osszák meg az információkat az osztályok és csatornák között. Sőt, ezek a rendszerek lehetővé teszik a jegyen belüli együttműködést, az ügynök-kommunikációt és az elszámoltathatóságot.
A folyamatok beállítása nem egyszeri feladat. Az ügyfelek és az üzlet idővel fejlődik, újradefiniálva, hogy mit jelent a jó ügyfélszolgálat. Ezért döntő fontosságú egy visszajelzési hurok kialakítása. Ez azt jelenti, hogy nem csak gyűjt és elemez visszajelzéseket, hanem intézkedéseket is tesz, és ezt a folyamatot soha nem végződő ciklussá teszi. Így a hiányosságokat már a bud-ban meg tudja szüntetni, mielőtt problémákká válnának.
Folyamatokkal és kollégák, KPI-k és talán még ügyfelek meglátásaival felvértezve kezdheti el mindent leírni. Állítson fel végrehajtható célokat és elszámoltathatóságot az új folyamatok betartásának biztosítása érdekében. Írja le az egyes lépéseket, és sorolja fel, milyen erőforrások és információk szükségesek.
Számos választás, amelyet az út során hoz, végzetes lehet a folyamatok működésére. Íme néhány végrehajtható meglátás, amelyeket mindig figyelembe kell venni, amikor bármilyen módosítást végez a folyamatokon.
A folyamatok korai beállítása még értékesebb lesz, amikor később bővíteni fog. Képzelje el, mennyi időt takaríthat meg azzal, hogy az új alkalmazottaknak világos kézikönyvet biztosít ahelyett, hogy folyamatosan ismételgetné ugyanazt az információt. Azonban ne felejtse el kommunikálni az egyes új ügyfélszolgálati folyamat-módosításokat és képzést nyújtani a meglévő alkalmazottaknak. A folyamatok csak akkor tudják betölteni valódi céljukat, ha az összes alkalmazott támogatja őket.
Az ügyfélszolgálati folyamatok könnyen követhetőek és ismételhetőek. Ezért gyakran ha-akkor alapon működnek, pontosan úgy, mint egy gép. Például a folyamatok előírhatják, hogy ha egy vállalati ügyfél kapcsolatba lép Önnel, a jegyet azonnal meg kell válaszolni. Az automatizálási és SLA-szabályok beállítása még jobban növelheti a hatékonyságot és csökkentheti az emberi hibákat, de mindenekelőtt időt és pénzt takarít meg.
A LiveAgent segítségével csökkentheti az ismétlődő feladatokat. Az automatizálási szabályok egy robusztus és rugalmas funkció, amely képes a legtöbb folyamatot másolni. Az ügyfélszolgálati ügynökök már nem fognak időt pazarolni a helyes címkék kitalálásán, automatikusan megkapják a megfelelő jegyeket, és soha nem hagyják ki a sürgős jegyeket.

A jó szabályok semmit sem érnek, ha ügynökei folyamatosan adatokért küzdenek, és az osztályok információs siló-kat hoznak létre. Az ügyfelek utálják, ha több képviselőnek kell megismételniük az információkat. Ez azt mutatja, hogy nem ismeri őket, és nem akar megismerni őket.
Másrészt az ügyfelek teljesen rendben vannak azzal, hogy személyes adataikat feladják, ha ez azt jelenti, hogy személyre szabott, gondtalan szolgáltatást kapnak. Valójában az ügyfelek 80%-a megosztja személyes adatait cserébe kedvezmények vagy ajánlatok fejében. Ezért érdemes befektetni az ügyfélszolgálati szoftverbe, amely az ügyfél-adatok központosításának nehézkes feladatát zökkenőmentes szokássá alakítja.
Nagyszerű látni a KPI-k javulását, de az ügyfélélmények közvetlen meglátása nélkül örökké találgatni fog, mi működik és miért. A visszajelzés kérése az ügyfélinterakció minden részének része kell, hogy legyen. Létrehozhat egy vadonatúj SOP-ot, amely részletezi az ügyfélszolgálati visszajelzés kérésének módjait. Ez azonban még egy könnyen automatizálható dolog. Az olyan eszközök használatával, mint a LiveAgent Nicereply integrációja, minden jegy megoldása után automatikusan egy visszajelzési kérés követi.
Az ügyfélszolgálat és az értékesítési osztályok azok, amelyek közvetlenül az ügyfelekkel beszélnek. Az általuk gyűjtött információ megosztása más osztályokkal döntő fontosságú az üzlet egészsége és sikere szempontjából. Meglátásaik különösen értékesek a marketing és fejlesztési osztályok számára, mivel további döntéseket táplálhatnak. Ezzel szemben az ügyfélszolgálat nem működhet megfelelően, és nem nyújthat hasznos válaszokat anélkül, hogy tudná, mit dolgoznak az egyéb osztályok.
A konzisztencia a leggyakoribb probléma, annak ellenére, hogy a folyamatokat gyakran a konzisztencia céljával állítják be. Ha úgy gondolja, hogy a folyamatok a sikerhez vezetnek, de nem követik őket, biztosítsa, hogy az ügyfélszolgálati ügynökök megfelelően képzett és elszámoltatható legyenek. Hallgassa meg visszajelzéseiket annak megállapítása érdekében, hogy a probléma máshol lehet-e.
A visszajelzés figyelmen kívül hagyása drágán kerülhet bármely üzleti törekvésben, és az ügyfélszolgálati folyamatok ugyanazok. Beállított új folyamatokat, és hirtelen több ügyfél panaszkodik, hogy folyamatosan oda-vissza kerülnek. Ez azt jelenti, hogy ideje felülvizsgálni az ügyfélszolgálati folyamatot. Lehet, hogy véletlenül szükségtelen lépést hozott létre, vagy az információs siló-k létrehozását propagálta.
A technológia nem kihasználása azt jelenti, hogy minden nap pénzt és erőforrásokat veszít. A helpdesk szoftver-szolgáltatók már gondolkodtak a folyamatokon, szabályokat, automatizálást és együttműködési funkciókat fejlesztve, hogy megkönnyítsék a dolgokat. De vigyázzon, hogy az innováció gondolkodás nélküli kényszerítése vagy a technológia-használat nem nyomon követése negatív hatásokkal járhat, ami rossz ügyfélszolgálathoz és frusztrált ügyfelekhez vezet.
A lassú válaszidők szükségtelen vagy hiányzó lépéseket tárhatnak fel a folyamatban. A hiányzó lépések bizonytalan ügynököket vezetnek, akik túl sokáig döntenek, míg a szükségtelen lépések lelassítják az egész folyamatot.
A hurok nem zárása. A folyamatokat folyamatosan felül kell vizsgálni. Minden végrehajtott módosítás az elemzés új ciklusához vezet. Építsen be visszajelzési hurkokat az ügyfelektől és az alkalmazottaktól, és folytassa a KPI-k mérését.
A szebb visszajelzések és a kiegyensúlyozottabb személyzet meglátása a végcél, de megbízható mérés nélkül soha nem tudhatja erőfeszítéseinek mértékét. A mérhető célok beállítása azt is lehetővé teszi az ügynököknek, hogy elképzeljék és ünnepeljék az előrehaladást.
Ezek a standard kulcsfontosságú teljesítménymutató (KPI) segítik a folyamatok hatékonyságának mérését:
Átlagos megoldási idő (TTR): Ez a folyamat hatékonyságának legjobb mutatója. Sok mozgó alkatrészzel könnyű, hogy egy jegy elakadjon. Ha a folyamatok helyesen vannak beállítva, az ügyfelek zökkenőmentesen haladhatnak az érintkezési pontokon és időben elérik céljaikat.
Átlagos válaszidő (ART): Ha a személyzet időt tölt a következő legjobb lépés kitalálásán és mások konzultálásán, a válaszidő szenvedni fog. A csökkent válaszidő világosan jelzi, hogy az ügyfélszolgálat zökkenőmentesebben működik.
Ügyfél-elégedettségi pontszám (CSAT): Az ügyfélszolgálati ügynökökkel szembeni általános elégedettséget méri. Az ügyfelek magas elvárásokkal rendelkeznek a professzionalizmussal és a sebességgel kapcsolatban, és az ezeknek az elvárásoknak való megfelelés képessége biztosan tükröződni fog az ügyfél-elégedettségben.

Más mérőszámok, például az Ügyfél-erőfeszítés pontszáma (CES), a Nettó ajánlási pontszám (NPS) vagy a lemorzsolódási arány is javulhatnak. A jobb válasz- és megoldási időknek köszönhetően az ügyfelek értékeltnek és lojálisnak fognak érezni magát a márkájához. Ügyeljen arra, hogy reális célokat és elszámoltathatóságot állítson be, de vigyázzon arra, hogy szükségtelen stresszt ne hozzon létre az ügyfélszolgálati ügynökökön.
Az ügyfélszolgálati folyamatok útmutatást adnak csapatának a döntéshozatalban. Sablonként működnek a jegyek kezelésében az elejétől a végéig. Íme néhány esettanulmány olyan vállalatokról, amelyek megvalósították a folyamatokat és hogyan hasznos volt számukra.
A Namecheap, egy vezető domain-regisztrációs és webtárhely-szolgáltató vállalat, kihívásokkal szembesült sok támogatási kérésben. Világos eszkalációs folyamatokat állítottak fel az ügyfélszolgálat jobb kezeléséhez.
A szolgáltatási szintek és készségek meghatározásával biztosították, hogy a jegyek kategorizálva és a megfelelő csapatokhoz irányítva legyenek. Ez csökkentette a szükségtelen eszkalációkat és lerövidítette az összetett problémák megoldásához szükséges időt.
A Texas Tech University nehézségekkel szembesült sok támogatási kérés kezelésében a hallgatóktól és a személyzettől. Különböző forgatókönyvekhez SOP-okat hoztak létre, például technikai problémák, adminisztratív lekérdezések és vészhelyzetek.
Ezek az SOP-ok világos lépéseket adtak az esetek eszkalálásához, más osztályokkal való kommunikációhoz és a problémák gyors megoldásához. Ez javította a belső kommunikációt és koordinációt.
Az Airbnb személyre szabott támogatási folyamatokat használ az ügyfélélmény javítása érdekében. SOP-okkal rendelkeznek a gyakori problémákhoz, például foglalási problémák, biztonsági aggályok és vendég-vendég viták.
Ezek az SOP-ok útmutatást adnak a támogatási ügynököknek az egyes lépéseken keresztül, a megkérdezéstől a megoldásig, biztosítva a konzisztens és személyre szabott válaszokat. Ez a megközelítés javította a megoldási időket és bizalmat és lojalitást épít fel megbízható támogatás nyújtásával.
A jövő arról szól, hogy következetesen kiváló személyre szabott élményt nyújtsunk, és az AI az élvonalban van. Megbeszéltük az automatizálási szabályok beállítását, hogy automatikusan betartsák a folyamatokat. Az AI átveszi a banális procedurális feladatokat. Felszabadítja az emberi ügynököket, hogy az egyedi emberi feladatokra és összetett problémákra összpontosítsanak.
Az AI chatbotok programozhatók a folyamatok betartására, új előre betanított ügynökökké válva. Ha eszkaláció szükséges, a chatbotok sikeresen összekapcsolhatják az ügyfeleket a megfelelő ügynökökkel a megfelelő osztályokban.
A chatbotok és az AI copilotok az információs siló-k megoldásában is segíthetnek. Az ügyfélbeszélgetésekre vonatkozó adatok gyűjtésével javaslatokat, meglátásokat és az előző beszélgetések összefoglalóit nyújthatja. Könnyen hozzáadhatja őket webhelyéhez a kódsz nélküli lehetőségek, például az URLsLab bot segítségével.
A mai ügyfelek zökkenőmentesen navigálnak a csatornák között, így a különböző csatornákon való jelenlét megtérül. Azonban a konzisztensen pozitív élmények nyújtása az összes csatornán keresztül egy egészen más történet. Az omnichannel ügyfélszolgálati szoftver segít Önnek lépést tartani az igénnyel, miközben egységesíti a folyamatokat és az élményeket a platformok között, mindez egyetlen irányítópulton. Az olyan funkciók, mint a hibrid jegy-stream rendszer, lehetővé teszik az ügyfél utazásának nyomon követését a különböző csatornákon egyetlen jegyen keresztül, ami az információ megosztást és az együttműködést könnyűvé teszi.
Ne feledje, hogy csak csapata ismeri a pontos folyamatokat, de mindenki tudja, ha nincsenek. A hatékony ügyfélszolgálati folyamatok segítségével kiváló ügyfélélményt nyújthat, és azokat lojális ügyfelekké alakíthatja. Ezért döntő fontosságú az ügyfélszolgálat és támogatási folyamatokba való befektetés.
Az ügyfélszolgálati folyamatok legnehezebb része a konzisztencia biztosítása a csatornák és osztályok között. A jó ügyfélszolgálati szoftver sokkal könnyebbé teszi az együttműködést, az információ megosztást, az automatizálást és az ügyfélút nyomon követését egy irányítópulton, biztosítva a konzisztens élményt. Próbálja ki a LiveAgent ügyfélszolgálati szoftverének ingyenes 30 napos próbaverzióját!
Automatizálja és érje el KPI-céljait a LiveAgent ügyfélszolgálati szoftverével! Kezelje az ügyfélszolgálati folyamatokat, automatizálja és érje el KPI-céljait a LiveAgent ügyfélszolgálati szoftverével!

Sajátítsa el az ügyfélmegtartást 13 bevált stratégia, kulcsfontosságú mutatók és valós példák segítségével. Növelje a hűséget, a profitot és a márka jó hírnevét...

Ismerje meg a jó ügyfélszolgálat definícióját, tippjeit, előnyeit és valós példáit a lojalitás növeléséhez és kivételes élmények létrehozásához!...

Az ügyfélszolgálati jelentések segítik a vállalkozásokat a trendek nyomon követésében, a fejlesztési területek azonosításában és tájékozott döntések meghozatalá...